Instance Verification Kit (IVK)
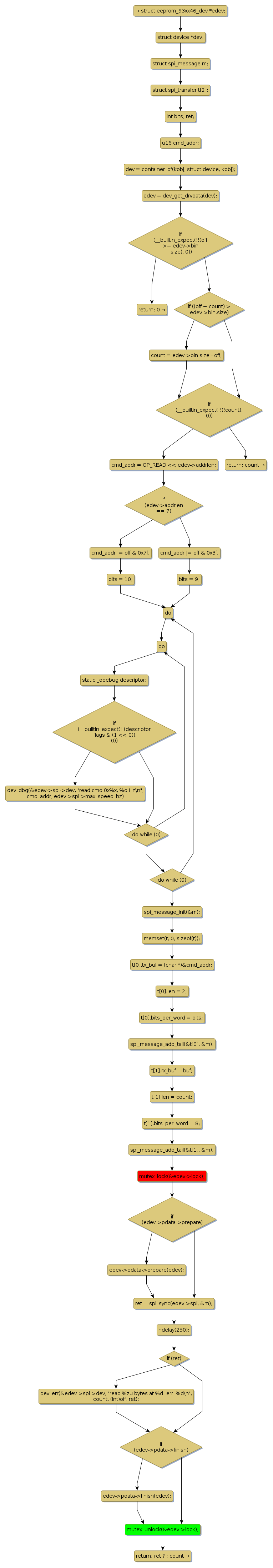
mutex lock @ [1914+24+/linux-3.19-rc1/drivers/misc/eeprom/eeprom_93xx46.c]
Instance Signature: lock
|
The Matching Pair Graph:
|
|
Function Name
|
Control Flow Graph (CFG)
|
Events Flow Graph (EFG)
|
Source Correspondence
|
|
eeprom_93xx46_bin_read
|
|
|
[877+22+/linux-3.19-rc1/drivers/misc/eeprom/eeprom_93xx46.c]
|